Agentic Workflow Muster ist ein Repository, das Best Practices und Designmuster zum Aufbau von Multi-Agent- und Agenten-Workflows in Python zeigt. Dieses Repository betont modulare, skalierbare und wiederverwendbare Designtechniken, um die intelligente Automatisierung und ein robustes Workflow-Management sowohl durch Single-Agent- als auch durch kollaborative Multi-Agent-Architekturen zu erleichtern. Dieses Repository wird von einem mittelgroßen Artikel begleitet, in dem tief in die Muster eingeht: Entwerfen kognitiver Architekturen: Agenten -Workflow -Muster von Grund auf neu

Dieses Repository enthält Beispiele und Vorlagen zum Entwerfen von Agenten-Workflows, bei denen sich Workflows aus eigenständigen Wirkstoffen, die jeweils für unterschiedliche Aufgaben verantwortlich sind, bestehen. Der Fokus liegt auf der Erstellung wiederverwendbarer Komponenten, die für verschiedene Automatisierungsaufgaben angepasst werden können, wodurch intelligente Entscheidungsfindung und optimierte Verarbeitung ermöglicht werden können.
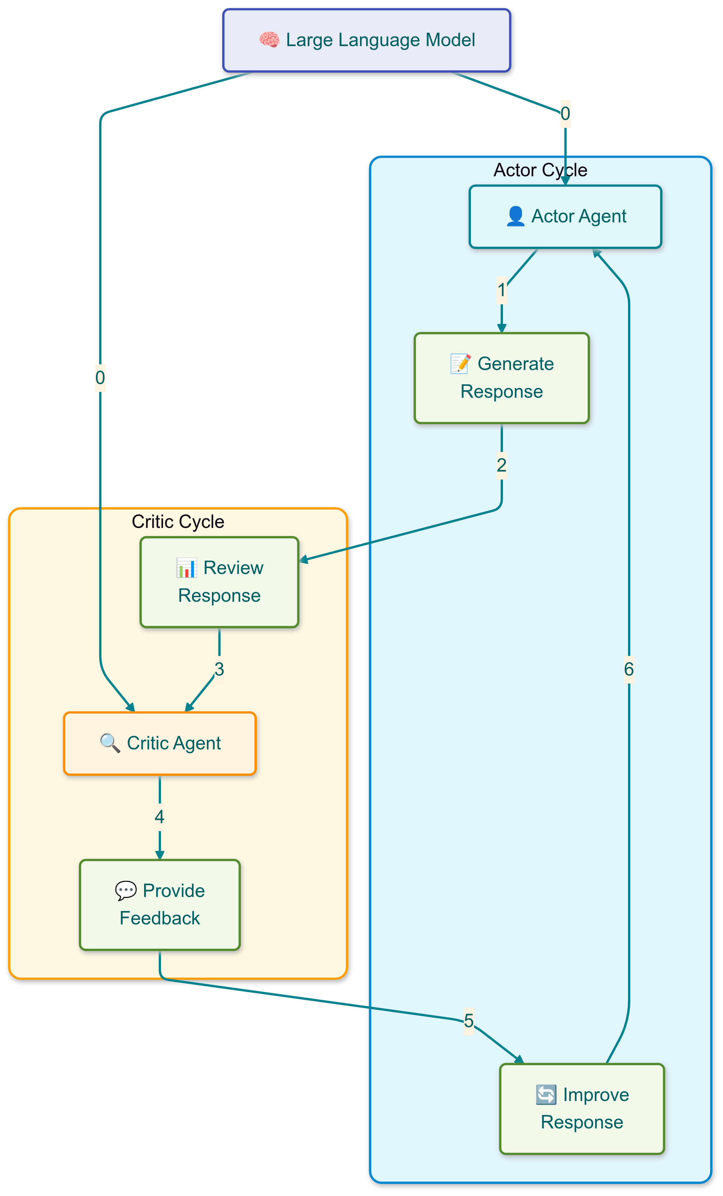
Das Reflexionsmuster implementiert ein iteratives Inhaltserzeugungs- und Verfeinerungssystem unter Verwendung eines Akteur-kritischen Rahmens. Dieses Muster ermöglicht die Erzeugung der selbstverbesserten Inhalte durch kontinuierliche Rückkopplungsschleifen zwischen einem Akteur (Inhaltsgenerator) und einem Kritiker (Content Reviewer).
? Alle Code für dieses Muster finden Sie hier .

Das Web -Zugriffsmuster implementiert einen agentischen Workflow zum Abrufen, Verarbeiten und Zusammenfassen von Webinhalten. Es orchestriert eine Pipeline von spezialisierten Agenten, die über verschiedene Aspekte des Erwerbs und Verarbeitung von Webinhalten durch Such-, Kratzen und Fassungsfassen -Vorgänge umgehen.
? Alle Code für dieses Muster finden Sie hier .

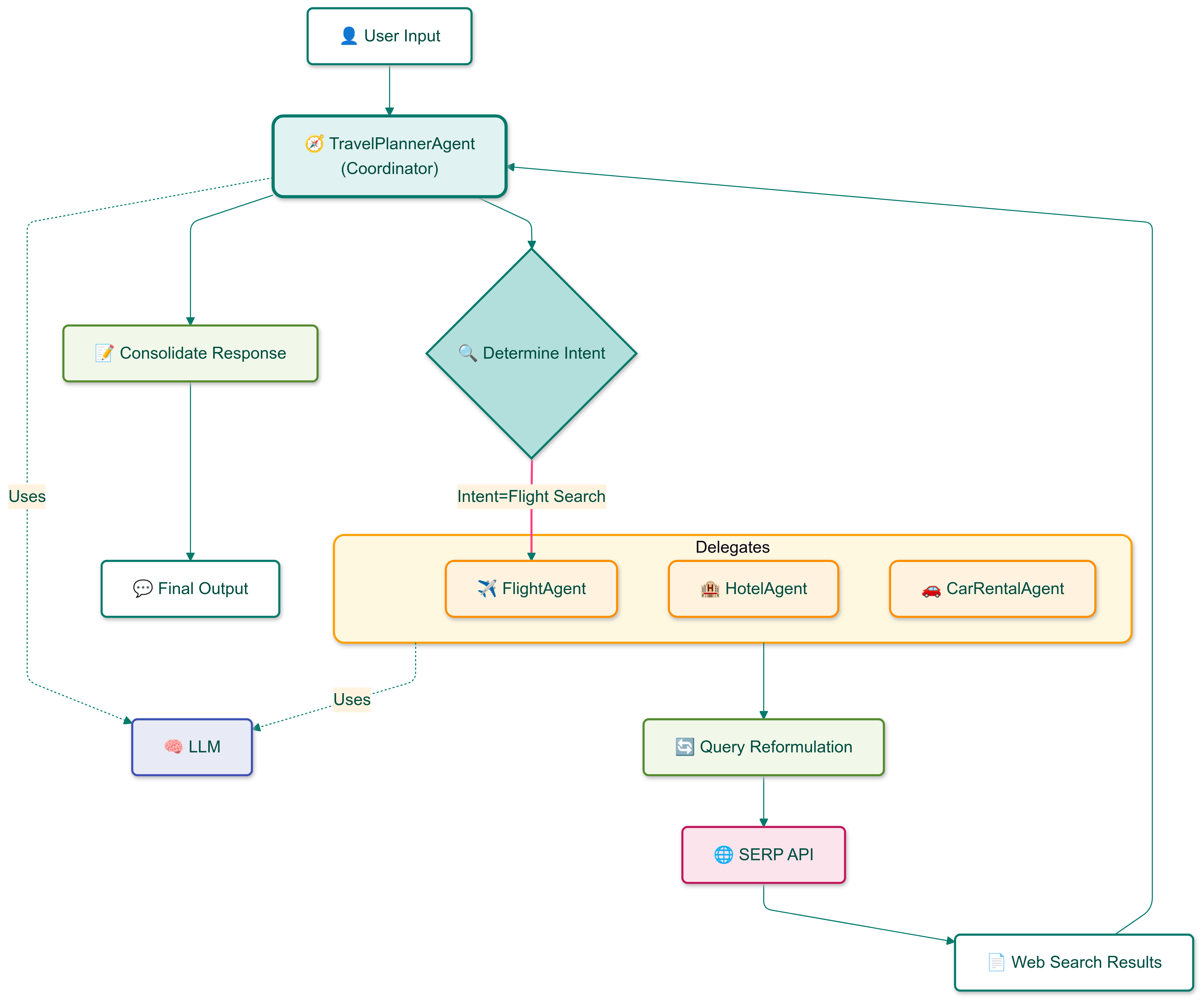
Das semantische Routing -Muster implementiert einen agentischen Workflow, um Benutzeranfragen intelligent an spezialisierte Agenten auf der Grundlage der semantischen Absichten intelligent zu leiten. Dieses Muster verwendet eine Koordinator-Delegate-Architektur, bei der ein Haupt-TravelPlanneragent die Absicht und Routenanfragen des Benutzers an spezielle Subagenten für spezifische Reiseaufgaben wie Flugbuchung, Hotelsuchungen und Autovermietungen bestimmt.
? Alle Code für dieses Muster finden Sie hier .

Die parallelen Delegationsmuster verarbeitet komplexe Abfragen, indem sie unterschiedliche Entitäten durch benannte Entitätserkennung (NER) identifizieren und diese Entitäten an spezialisierte Agenten für die parallele Verarbeitung delegieren. Es ist effektiv für Szenarien, in denen unabhängige Unteraufgaben gleichzeitig ausgeführt werden können.
? Alle Code für dieses Muster finden Sie hier .

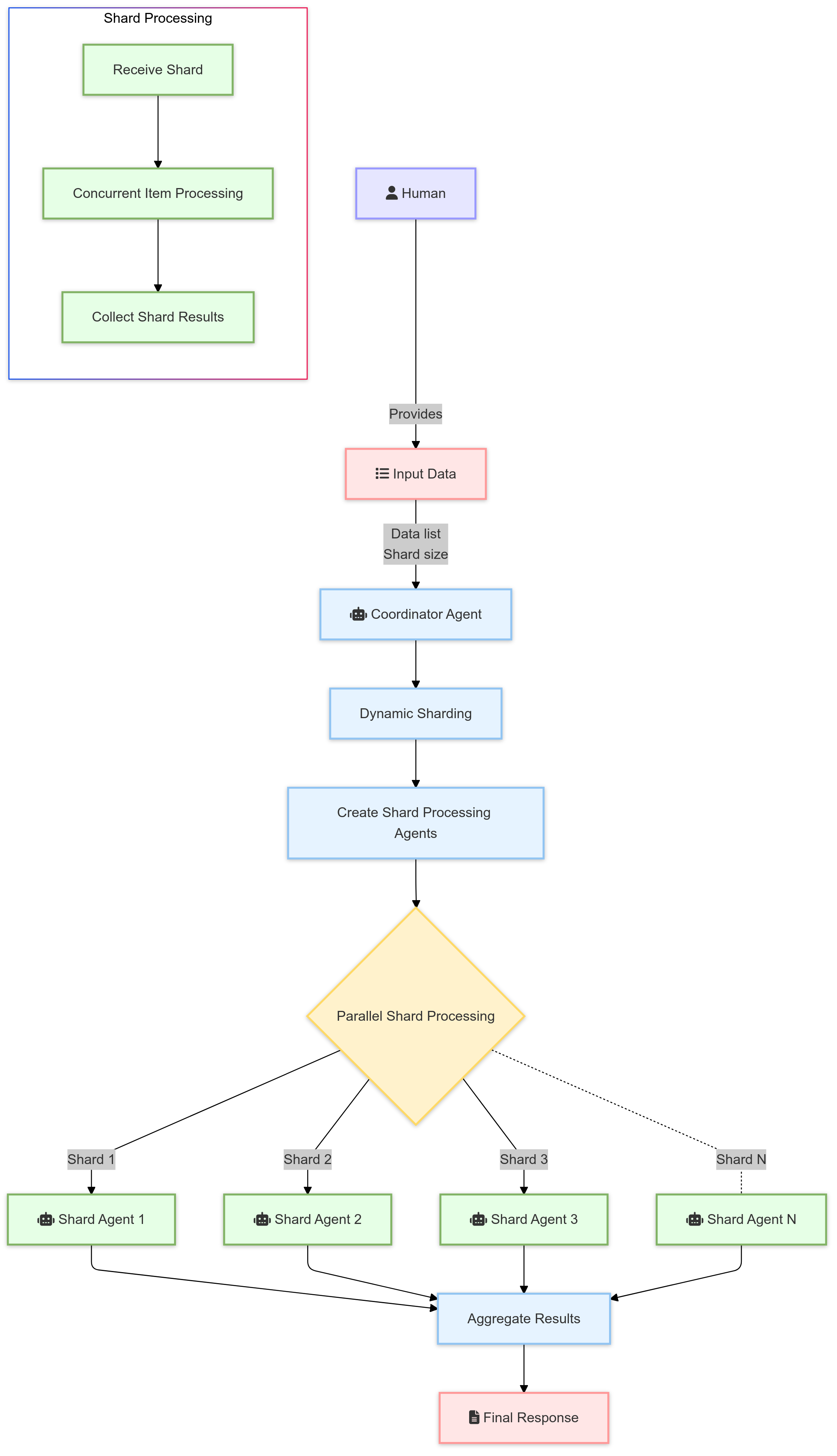
Das dynamische Sharding -Muster verarbeitet große Datensätze effizient, indem die Arbeitsbelastung dynamisch in kleinere, überschaubare Scherben aufgeteilt und parallel verarbeitet wird. Dieses Muster wird durch das Abrufen von Biografien von Prominenten mithilfe von Websuche gezeigt (diskutiert in Muster 2).
? Alle Code für dieses Muster finden Sie hier .

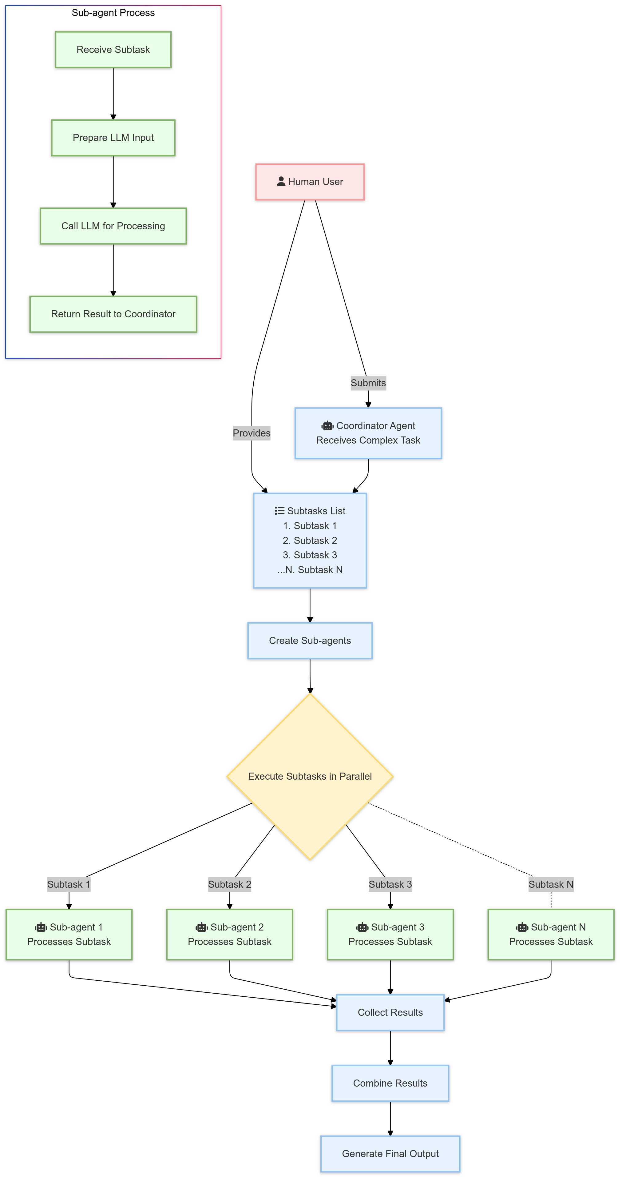
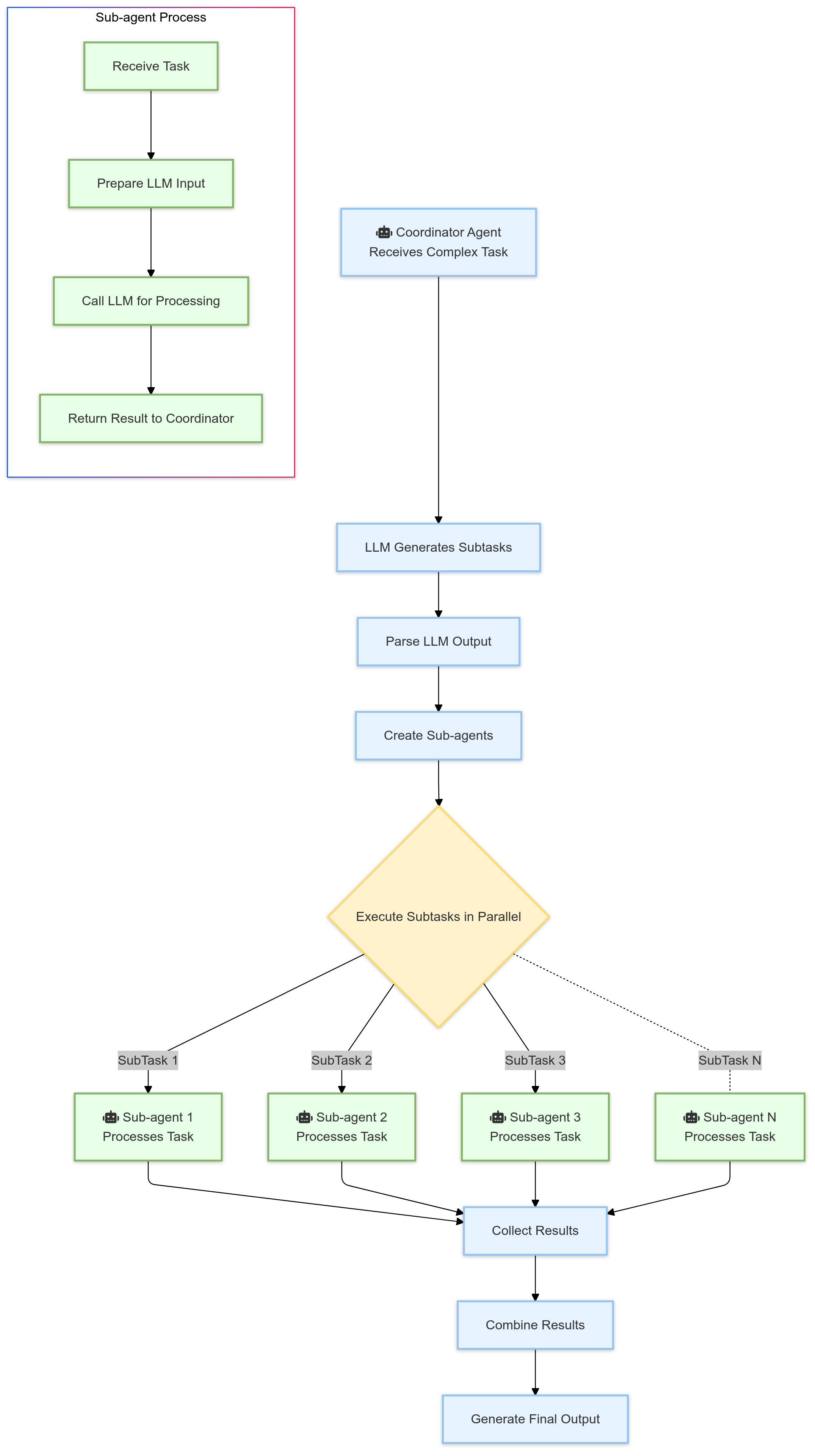
Das Aufgaben-Zersetzungsmuster unterteilt eine komplexe Aufgabe in unabhängige Unteraufgaben, die jeweils von separaten Unterschriftenagenten verwaltet werden. Dieses Muster ist von Vorteil, um die Effizienz und Skalierbarkeit zu verbessern.
? Alle Code für dieses Muster finden Sie hier .

Das dynamische Zersetzungsmuster zersetzt komplexe Aufgaben autonom autonom in mehrere Unteraufgaben unter Verwendung eines großen Sprachmodells (LLM), um Unteraufgaben zu erzeugen, die von getrennten Wirkstoffen verarbeitet werden.
? Alle Code für dieses Muster finden Sie hier .

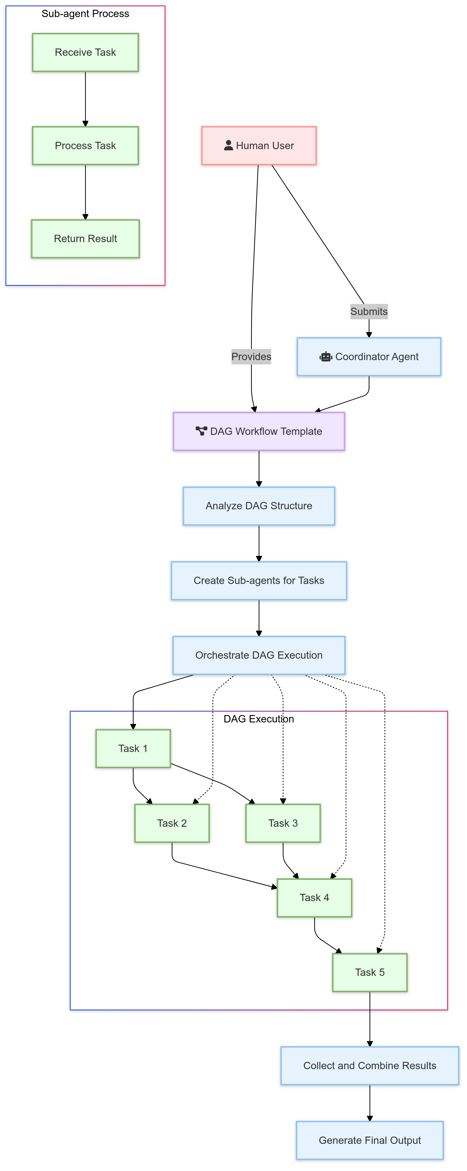
Das DAG (gerichtete acyclische Graphen) Orchestrierungsmuster verwaltet komplexe Workflows flexibler und ermöglicht die Ausführung mehrerer Aufgaben in einer bestimmten Reihenfolge. Es verwendet eine YAML-definierte DAG, um den Workflow zu strukturieren.
? Alle Code für dieses Muster finden Sie hier .

Klonen Sie dieses Repository, um loszulegen. Dieses Projekt erfordert Python 3.8 oder höher.
pip (kommt mit Python 3.8+) Klonen Sie das Repository:
git clone https://github.com/arunpshankar/Agentic-Workflow-Patterns.git
cd Agentic-Workflow-PatternsRichten Sie eine virtuelle Umgebung ein:
python -m venv .venv
source .venv/bin/activate # On Windows, use `.venvScriptsactivate`Upgrade PIP upgraden und Abhängigkeiten installieren:
pip install --upgrade pip
pip install -r requirements.txt Erstellen Sie einen credentials im Projektroot:
mkdir credentialsRichten Sie GCP -Service -Konto -Anmeldeinformationen ein:
key.json im Ordner " credentials ".SERP API -Anmeldeinformationen einrichten:
key.yml im Ordner credentials . serp :
key : your_serp_api_key_here Hinweis : Der Ordner credentials ist in .gitignore enthalten, um zu verhindern, dass sensible Informationen festgelegt werden.
Konfigurieren Sie die folgenden Umgebungsvariablen, um eine saubere Umgebung zu erhalten und die Erzeugung von Python -Bytecode zu deaktivieren:
export PYTHONDONTWRITEBYTECODE=1
export PYTHONPATH= $PYTHONPATH :../src/patterns/ - Enthält alle Quellcode für die Workflow -Muster../data/patterns/ - enthält Vorlagen für System- und Benutzeranforderungen, JSON -Schemas für strukturierte Ausgänge und die Ausgänge (endgültig und mittler) der Agenten. Nach dem Einrichten der Umgebung können Sie mit den in diesem Repository enthaltenen Workflow -Muster experimentieren. Jedes Muster wird mit Beispielen dokumentiert, um seine Anwendung bei den Bauarbeiten zu demonstrieren.
Zum Beispiel das Reflexionsmuster ausführen:
python src/patterns/reflection/pipeline.pyWir begrüßen und schätzen Beiträge! Hier erfahren Sie, wie Sie zu agenten -Workflow -Mustern beitragen:
git checkout -b feature-branch-namegit commit -m " Add feature or fix description "Fügen Sie gegebenenfalls Tests hinzu, um die Repository -Stabilität aufrechtzuerhalten.
Dieses Repository ist unter der MIT -Lizenz lizenziert. Weitere Informationen finden Sie in der Lizenzdatei.