BestBlogs.dev
Sammeln Sie Top -Programme, künstliche Intelligenz, Produkte und Technologieartikel. Zusammenfassende Punktzahl für Großsprachen unterstützt das Lesen und erkunden Sie die Zukunft von Programmierung und Technologie.
einführen
BestBlogs.dev bietet Ihnen einzigartige wertorientierte Inhalte in Bezug auf Programmierung, künstliche Intelligenz, Produktdesign, Business-Technologie und persönliches Wachstum und bringt Top-Technologieunternehmen und Gemeinschaften zusammen. Wir verwenden erweiterte Sprachmodelle, um diese Artikel für Sie zusammenzufassen, zu bewerten und zu übersetzen und Ihnen Zeit zu lesen. Wir verstehen die Schmerzpunkte des Datenuntersuchungspunktes und verpflichten uns, Ihnen ausgewählte Inhalte zu präsentieren. Abonnieren Sie jetzt und erkunden Sie die endlosen Möglichkeiten der zukünftigen Technologie!

Abonnement
Website -Abonnementadresse: https://www.bestblogs.dev/#subscribe
Die neuesten ausgewählten Vorschriften dieser Woche werden jeden Freitag vorangetrieben, damit Sie zum ersten Mal die neuesten Technologien und Trends für künstliche Intelligenzentwicklung und Trends kennenlernen können.

RSS -Quelle
Die Website -Artikel stammen aus allen folgenden RSS -Feeds (200):
https://github.com/ginobefun/bestblogs/blob/main/bestblogsrs.opml
Unter ihnen wird das WeChat Public Account an RSS unter Verwendung des WEWE-RSS-Projekts erstellt.
https://github.com/ginobefun/bestblogs/blob/main/werss.opml
Sie können alle RSS -Feed -Informationen auf der Webseite https://www.bestblogs.dev/Sources, einschließlich der Anzahl der Artikel, ausgewählten Artikel, und in den letzten 3 Monaten des Feeds durchsuchen.

Sie können RSS-Leser verwenden, um zu importieren und zu lesen.
Implementierungsprinzip
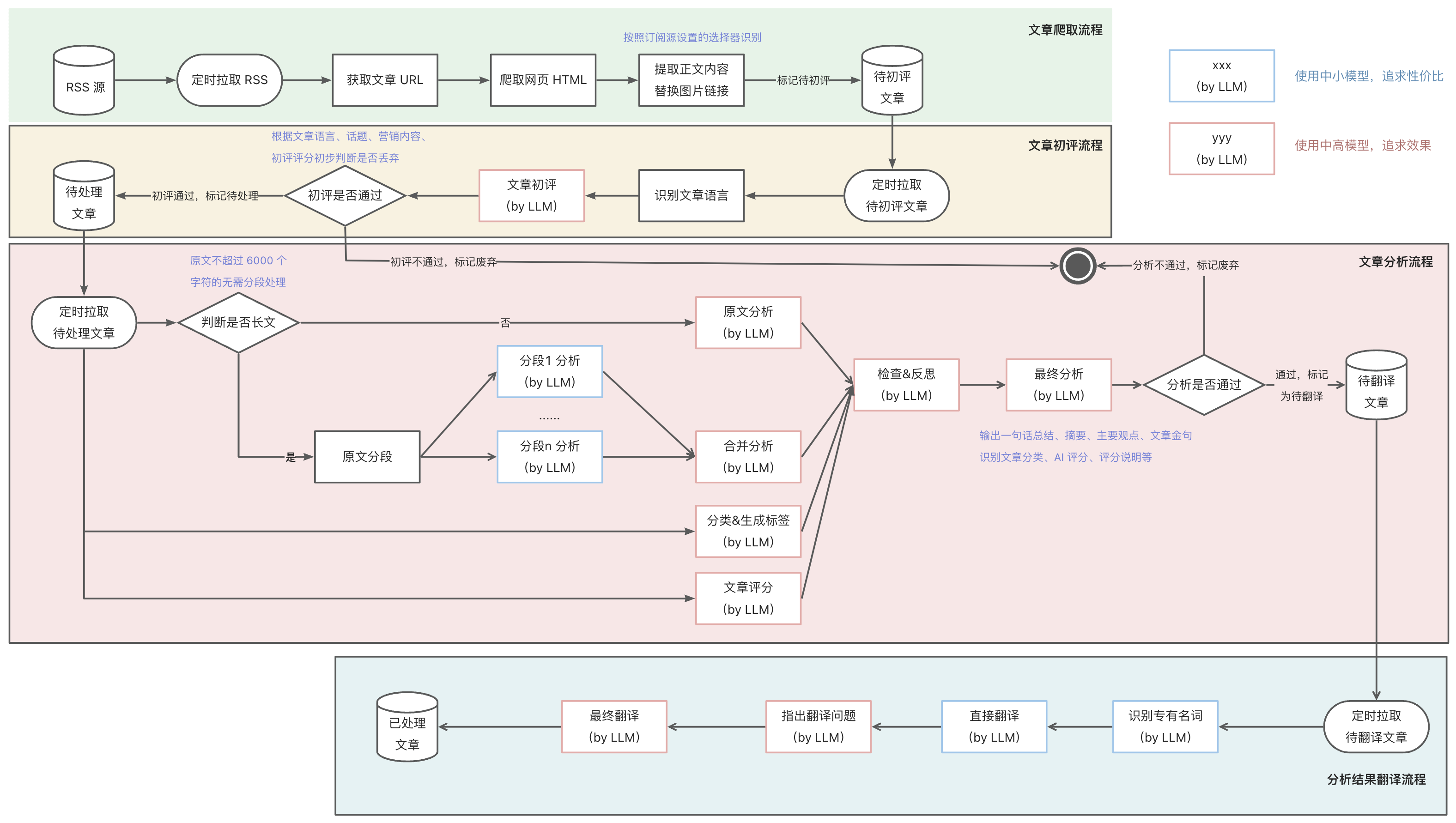
BestBlogs.Dev Artikel intelligente Analysepraxis basierend auf dem DIFY -Workflow

- ARTIKEL CRAWLING -Prozess: Basierend auf dem RSS -Protokoll, Crawl -Artikelinformationen aller Abonnenten, einschließlich Titel, Link, Veröffentlichungszeit usw., und Crawl -Artikelinhalte durch Links und kopflose Browser. Der Text wird über den Artikel aus dem Artikel aus dem Artikel aus der Quelle usw. extrahiert, und die HTML, Bilder usw. des Textes werden verarbeitet und in die Liste der anstehenden Artikel gestellt.
- Der erste Überprüfungsprozess des Artikels: Durch die Merkmale von Sprache, Artikelinhalten und anderen Merkmalen wird der Artikel zunächst bewertet, minderwertige Artikel werden beseitigt und nachfolgende Schritte werden verringert. Verwenden Sie das DIFY -Workflow -Projekt, um eine erste Überprüfung von Artikeln durchzuführen.
- Artikelanalyseprozess: Der Artikel wird über ein großes Sprachmodell (z. B. GPT-4O) zusammengefasst, klassifiziert und bewertet, und eine Satzzusammenfassung, eine Artikelzusammenfassung, die Hauptmeinungen, der Artikel goldene Sätze, Felder, Etikettenlisten und Bewertungen werden generiert, damit die Leser schnell filtern und filtern können, die Hauptinhalte des vollständigen Textes und beurteilen, ob das Lesen fortgesetzt werden soll. Verwenden Sie das DIFY -Workflow -Projekt, um eine Artikelanalyse einschließlich segmentierter Analyse - Zusammenfassungsanalyse - Domänenabteilung und Etikettengenerierung - Artikelbewertung - Inspektion und Reflexion - Optimierung und Verbesserung usw. Für detaillierte Anweisungen finden Sie unter BestbLogs -Artikelanalyseprozess
- Übersetzungsprozess der Artikelanalyseergebnisse: Übersetzen Sie die Artikelanalyseergebnisse über ein großes Sprachmodell (z. B. GPT-4O). Verwenden Sie das DIFY -Workflow -Projekt, um die Artikelanalyseergebnisse zu übersetzen, einschließlich der Identifizierung professioneller Begriffe - Erstübersetzung - Übersetzung - kostenlose Übersetzung und andere Links.
Anerkennen
- RSS Hub
- Wewe-RSS
- Schwierig