Englisch ∙ 简体中文 ∙ 日本語 日本語 日本語
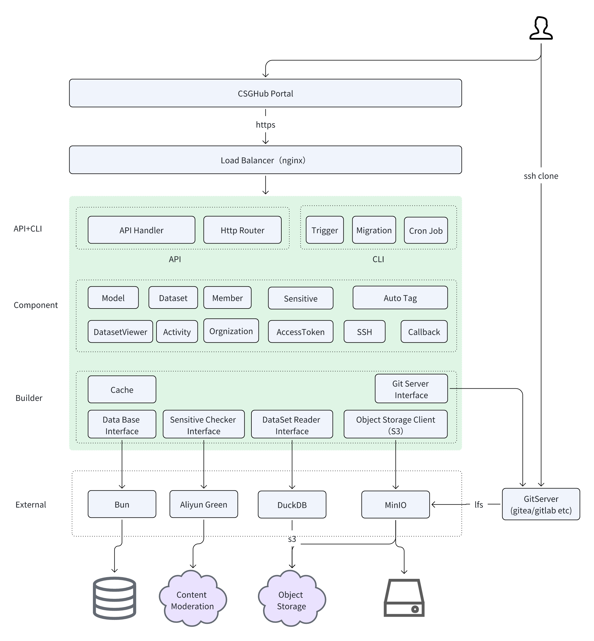
CSGHub Server ist Teil der Open Source und zuverlässige Large Model Assets Management Platform - CSGHUB. Es konzentriert sich auf die Verwaltung von Modellen 、 Datensätzen und andere LLM -Assets durch REST -API。。
.parquet -DateiUm den Benutzern zu helfen, die Funktionen und Verwendung von CSGHub schnell zu verstehen, haben wir ein Demo -Video aufgezeichnet. Sie können dieses Video ansehen, um die Hauptfunktionen und Betriebsverfahren dieses Programms schnell zu verstehen.
Bitte besuchen Sie die OpenCSG -Website, um die leistungsstarken Managementfunktionen zu erleben.
Anforderungen an die Systemressourcen: 4C CPU/8 GB Speicher
Bitte installieren Sie Docker selbst. Dieses Projekt wurde in Ubuntu22 -Umgebung getestet.
Sie können den lokalisierten CSGHub Server Serverdienst schnell über Docker-Compose bereitstellen:
# The API token should be at least 128 characters long, and HTTP requests to csghub-server require the API token to be sent as a Bearer token for authentication.
export STARHUB_SERVER_API_TOKEN= < API token >
mkdir -m 777 gitea minio_data
curl -L https://raw.githubusercontent.com/OpenCSGs/csghub-server/main/docker-compose.yml -o docker-compose.yml
docker-compose -f docker-compose.yml up -d CSGHUB unterstützt das TOML -Format für Konfigurationsdateien. Beim Starten eines Dienstes in der Befehlszeile können Sie die Konfigurationsdatei mit der Option --config angeben:
go run cmd/csghub-server/main.go start server --config local.toml
go run cmd/csghub-server/main.go deploy runner --config local.toml
...
Wir bieten eine Beispielkonfigurationsdatei, Sie können sie umbenennen, nach Bedarf ändern und verwenden. Alle verfügbaren Konfigurationen sind in dieser Go -Datei definiert. Die TOML -Konfiguration verwendet die Konvention von Snake_Case -Namensnamen und Namen kartieren automatisch den entsprechenden Feldnamen.

Wir verwenden die Apache 2.0 -Lizenz, deren Inhalt in der LICENSE aufgeführt ist.
Wenn Sie einen Beitrag leisten möchten, befolgen Sie bitte die Beitragsrichtlinien. Wir freuen uns sehr über Ihre Beiträge!
Dieses Projekt basiert auf Open -Source -Projekten wie Gin, Duckdb, Minio und Gitea. Wir möchten ihnen für ihre Open -Source -Beiträge unseren aufrichtigen Dank aussprechen!
Wenn Sie während der Nutzung ein Problem erfüllen, können Sie auf folgende Weise mit uns kontaktieren:


