الهوية ذات السيادة الذاتية هي هوية محمولة مدى الحياة لأي شخص أو منظمة أو شيء لا يعتمد على أي سلطة مركزية ولا يمكن إزالته أبدًا. الهوية ذاتية الذكاء هي نموذج علاقة ثنائية الحزبين ، مع عدم وجود طرف ثالث بينك وبين المؤسسة ، يعتبر الآن "نظيرك".
SSI ممكن اليوم مع DIDS وبيانات الاعتماد القابلة للتحقق.
إن بيانات الاعتماد القابلة للتحقق (VC) هي التنسيق الجديد لبيانات الاعتماد الرقمية القابلة للتشغيل البيني التي يتم تحديدها بواسطة مجموعة عمل المطالبات التي يمكن التحقق منها W3C. تتوافق بيانات الاعتماد القابلة للتحقق مع نموذج بيانات بيانات الاعتماد القابل للتحقق من W3C ، وتسهل التفاعلات باستخدام نمط يسمى مثلث الثقة:
يقوم المصدرون بإنشاء بيانات اعتماد ، عادةً من خلال توقيع مستندات JSON رقميًا بطريقة خاصة. أصحاب تخزينها ، وطلب التحقق من الدليل على أساسهم. العروض التقديمية القابلة للتحقق التي يقدمها حامليها إلى التحقق من الأدلة - إما بيانات الاعتماد ، أو البيانات المستمدة من بيانات الاعتماد أو أكثر - تم إنشاؤها من قبل حامليها لتلبية متطلبات التحقق. يتعلم التحقق من اليقين أي المصدرين قد شهدوا شيئًا من خلال التحقق من التوقيعات الرقمية مقابل سجل بيانات يمكن التحقق منه (عادةً ، blockchain).
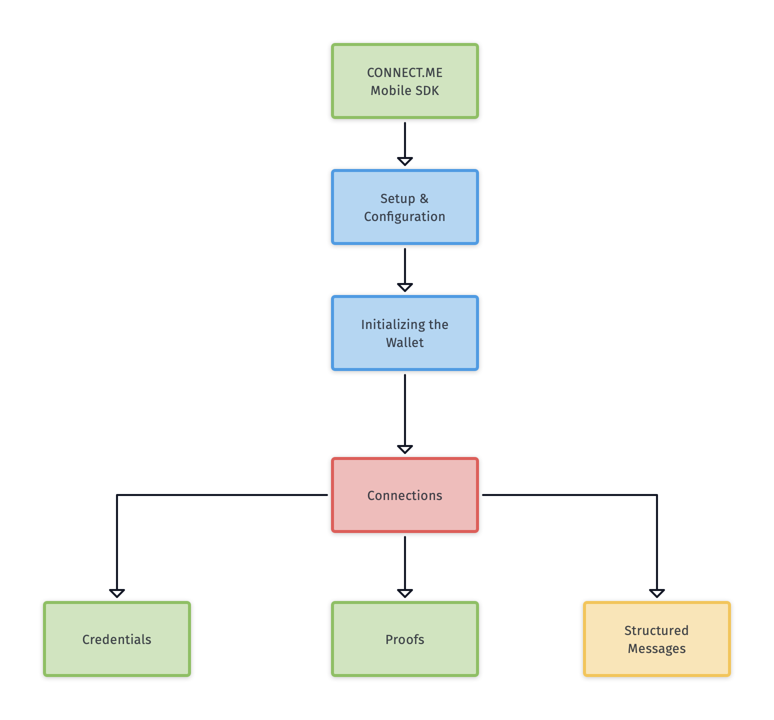
ستساعدك مجموعة الإرشادات والأدوات في هذا المستودع على بناء وكلاء هوية الهاتف المحمول للاحتفاظ ببيانات اعتماد يمكن التحقق منها في نظام إيكولوجي للهوية ذاتية. ستكون عوامل الهوية هذه متوافقة مع معايير مثل:
تعتمد هذه الأدوات على خدمة SAAS للوكالة الاستهلاكية Evernym للعمل كوسيط اتصال في السحابة التي توفر عنوانًا مستمرًا للاتصال وإخفاء الهوية. يتم توفير الوصول إلى وكالة المستهلك لعملاء Evernym (انظر قسم "الحصول على المساعدة").
يوفر Evernym الدعم التجاري للعملاء. إذا كنت ترغب في المساعدة من Evernym ، فيرجى الاتصال بنا.
يتكون توصيل البيانات المشفرة وتبادلها بين وكالة (جانب الخادم) وعميل Edge (تطبيق الجوال) من عدة خطوات ويتم دعمها بواسطة مكتبة بروتوكول مضمونة مشفرة (VCX).
نمر عبر هذا البرنامج التعليمي ، سنقوم بإنشاء تطبيق بسيط يسمح لنا بقبول وتقديم بيانات اعتماد مشفرة يمكن التحقق منها.
قبل البدء ، يرجى قراءة وثيقة المفاهيم الأساسية التي تحتوي على تفسيرات للشروط التي سيتم استخدامها بشكل متكرر في هذا الدليل.

يعد هذا الجهد جزءًا من مشروع تلقى تمويلًا من برنامج الأبحاث والابتكار في Horizon 2020 التابع للاتحاد الأوروبي بموجب اتفاقية المنحة رقم 871932 تم تسليمه من خلال مشاركتنا في Essif-Lab ، والذي يهدف إلى النهوض بالاعتماد الواسع للهوية الذاتية لصالح الجميع.